45. Simple Linear Regression Model#

import numpy as np
import pandas as pd
import matplotlib.pyplot as plt

The simple regression model estimates the relationship between two variables \(x_i\) and \(y_i\)

\[ y_i = \alpha + \beta x_i + \epsilon_i, i = 1,2,...,N \]

where \(\epsilon_i\) represents the error between the line of best fit and the sample values for \(y_i\) given \(x_i\).

Our goal is to choose values for \(\alpha\) and \(\beta\) to build a line of “best” fit for some data that is available for variables \(x_i\) and \(y_i\).

Let us consider a simple dataset of 10 observations for variables \(x_i\) and \(y_i\):

\(y_i\)

\(x_i\)

1

2000

32

2

1000

21

3

1500

24

4

2500

35

5

500

10

6

900

11

7

1100

22

8

1500

21

9

1800

27

10

250

2

Let us think about \(y_i\) as sales for an ice-cream cart, while \(x_i\) is a variable that records the day’s temperature in Celsius.

x = [32, 21, 24, 35, 10, 11, 22, 21, 27, 2]
y = [2000,1000,1500,2500,500,900,1100,1500,1800, 250]
df = pd.DataFrame([x,y]).T
df.columns = ['X', 'Y']
df
X Y
0 32 2000
1 21 1000
2 24 1500
3 35 2500
4 10 500
5 11 900
6 22 1100
7 21 1500
8 27 1800
9 2 250

We can use a scatter plot of the data to see the relationship between \(y_i\) (ice-cream sales in dollars ($’s)) and \(x_i\) (degrees Celsius).

ax = df.plot(
    x='X', 
    y='Y', 
    kind='scatter', 
    ylabel='Ice-cream sales ($\'s)', 
    xlabel='Degrees celcius'
)
_images/f1934f07031ff56b837790ae6feb5ddda5ee36544f201f455fe1b0ccaa364a76.png

Fig. 45.1 Scatter plot#

as you can see the data suggests that more ice-cream is typically sold on hotter days.

To build a linear model of the data we need to choose values for \(\alpha\) and \(\beta\) that represents a line of “best” fit such that

\[ \hat{y_i} = \hat{\alpha} + \hat{\beta} x_i \]

Let’s start with \(\alpha = 5\) and \(\beta = 10\)

α = 5
β = 10
df['Y_hat'] = α + β * df['X']
fig, ax = plt.subplots()
ax = df.plot(x='X',y='Y', kind='scatter', ax=ax)
ax = df.plot(x='X',y='Y_hat', kind='line', ax=ax)
plt.show()
_images/e0ca8e481264d83f4ecfe87dc551800315bc9957e0aa47af22d3ef7399eac35f.png

Fig. 45.2 Scatter plot with a line of fit#

We can see that this model does a poor job of estimating the relationship.

We can continue to guess and iterate towards a line of “best” fit by adjusting the parameters

β = 100
df['Y_hat'] = α + β * df['X']
fig, ax = plt.subplots()
ax = df.plot(x='X',y='Y', kind='scatter', ax=ax)
ax = df.plot(x='X',y='Y_hat', kind='line', ax=ax)
plt.show()
_images/42a7f1b2d2b88085b5243673d3d8a23ac72391f069f3059f3c8e912e5eada5fa.png

Fig. 45.3 Scatter plot with a line of fit #2#

β = 65
df['Y_hat'] = α + β * df['X']
fig, ax = plt.subplots()
ax = df.plot(x='X',y='Y', kind='scatter', ax=ax)
ax = df.plot(x='X',y='Y_hat', kind='line', ax=ax, color='g')
plt.show()
_images/357deb1629c755107f502eebc617683477e7460323773aabafe043ee8161984c.png

Fig. 45.4 Scatter plot with a line of fit #3#

However we need to think about formalizing this guessing process by thinking of this problem as an optimization problem.

Let’s consider the error \(\epsilon_i\) and define the difference between the observed values \(y_i\) and the estimated values \(\hat{y}_i\) which we will call the residuals

\[\begin{split} \begin{aligned} \hat{e}_i &= y_i - \hat{y}_i \\ &= y_i - \hat{\alpha} - \hat{\beta} x_i \end{aligned} \end{split}\]
df['error'] = df['Y_hat'] - df['Y']
df
X Y Y_hat error
0 32 2000 2085 85
1 21 1000 1370 370
2 24 1500 1565 65
3 35 2500 2280 -220
4 10 500 655 155
5 11 900 720 -180
6 22 1100 1435 335
7 21 1500 1370 -130
8 27 1800 1760 -40
9 2 250 135 -115
fig, ax = plt.subplots()
ax = df.plot(x='X',y='Y', kind='scatter', ax=ax)
ax = df.plot(x='X',y='Y_hat', kind='line', ax=ax, color='g')
plt.vlines(df['X'], df['Y_hat'], df['Y'], color='r')
plt.show()
_images/fff5ecd23a6c4e182f7b17e3ba8d02a08653e37d2697681669ff747940fef360.png

Fig. 45.5 Plot of the residuals#

The Ordinary Least Squares (OLS) method chooses \(\alpha\) and \(\beta\) in such a way that minimizes the sum of the squared residuals (SSR).

\[ \min_{\alpha,\beta} \sum_{i=1}^{N}{\hat{e}_i^2} = \min_{\alpha,\beta} \sum_{i=1}^{N}{(y_i - \alpha - \beta x_i)^2} \]

Let’s call this a cost function

\[ C = \sum_{i=1}^{N}{(y_i - \alpha - \beta x_i)^2} \]

that we would like to minimize with parameters \(\alpha\) and \(\beta\).

45.1. How does error change with respect to \(\alpha\) and \(\beta\)#

Let us first look at how the total error changes with respect to \(\beta\) (holding the intercept \(\alpha\) constant)

We know from the next section the optimal values for \(\alpha\) and \(\beta\) are:

β_optimal = 64.38
α_optimal = -14.72

We can then calculate the error for a range of \(\beta\) values

errors = {}
for β in np.arange(20,100,0.5):
    errors[β] = abs((α_optimal + β * df['X']) - df['Y']).sum()

Plotting the error

ax = pd.Series(errors).plot(xlabel='β', ylabel='error')
plt.axvline(β_optimal, color='r');
_images/8e7a49fe36586a1f99bce24552943bdf7236845958dd8e425c47a33483d71bc4.png

Fig. 45.6 Plotting the error#

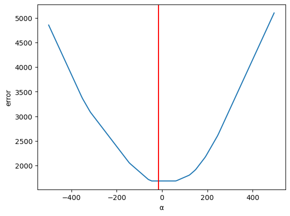
Now let us vary \(\alpha\) (holding \(\beta\) constant)

errors = {}
for α in np.arange(-500,500,5):
    errors[α] = abs((α + β_optimal * df['X']) - df['Y']).sum()

Plotting the error

ax = pd.Series(errors).plot(xlabel='α', ylabel='error')
plt.axvline(α_optimal, color='r');
_images/aacd8628fee6f383efda1994875812a17efb7b97694042ce5ee60fcb344890ce.png

Fig. 45.7 Plotting the error (2)#

45.2. Calculating optimal values#

Now let us use calculus to solve the optimization problem and compute the optimal values for \(\alpha\) and \(\beta\) to find the ordinary least squares solution.

First taking the partial derivative with respect to \(\alpha\)

\[ \frac{\partial C}{\partial \alpha}[\sum_{i=1}^{N}{(y_i - \alpha - \beta x_i)^2}] \]

and setting it equal to \(0\)

\[ 0 = \sum_{i=1}^{N}{-2(y_i - \alpha - \beta x_i)} \]

we can remove the constant \(-2\) from the summation by dividing both sides by \(-2\)

\[ 0 = \sum_{i=1}^{N}{(y_i - \alpha - \beta x_i)} \]

Now we can split this equation up into the components

\[ 0 = \sum_{i=1}^{N}{y_i} - \sum_{i=1}^{N}{\alpha} - \beta \sum_{i=1}^{N}{x_i} \]

The middle term is a straight forward sum from \(i=1,...N\) by a constant \(\alpha\)

\[ 0 = \sum_{i=1}^{N}{y_i} - N*\alpha - \beta \sum_{i=1}^{N}{x_i} \]

and rearranging terms

\[ \alpha = \frac{\sum_{i=1}^{N}{y_i} - \beta \sum_{i=1}^{N}{x_i}}{N} \]

We observe that both fractions resolve to the means \(\bar{y_i}\) and \(\bar{x_i}\)

(45.1)#\[ \alpha = \bar{y_i} - \beta\bar{x_i} \]

Now let’s take the partial derivative of the cost function \(C\) with respect to \(\beta\)

\[ \frac{\partial C}{\partial \beta}[\sum_{i=1}^{N}{(y_i - \alpha - \beta x_i)^2}] \]

and setting it equal to \(0\)

\[ 0 = \sum_{i=1}^{N}{-2 x_i (y_i - \alpha - \beta x_i)} \]

we can again take the constant outside of the summation and divide both sides by \(-2\)

\[ 0 = \sum_{i=1}^{N}{x_i (y_i - \alpha - \beta x_i)} \]

which becomes

\[ 0 = \sum_{i=1}^{N}{(x_i y_i - \alpha x_i - \beta x_i^2)} \]

now substituting for \(\alpha\)

\[ 0 = \sum_{i=1}^{N}{(x_i y_i - (\bar{y_i} - \beta \bar{x_i}) x_i - \beta x_i^2)} \]

and rearranging terms

\[ 0 = \sum_{i=1}^{N}{(x_i y_i - \bar{y_i} x_i - \beta \bar{x_i} x_i - \beta x_i^2)} \]

This can be split into two summations

\[ 0 = \sum_{i=1}^{N}(x_i y_i - \bar{y_i} x_i) + \beta \sum_{i=1}^{N}(\bar{x_i} x_i - x_i^2) \]

and solving for \(\beta\) yields

(45.2)#\[ \beta = \frac{\sum_{i=1}^{N}(x_i y_i - \bar{y_i} x_i)}{\sum_{i=1}^{N}(x_i^2 - \bar{x_i} x_i)} \]

We can now use (45.1) and (45.2) to calculate the optimal values for \(\alpha\) and \(\beta\)

Calculating \(\beta\)

df = df[['X','Y']].copy()  # Original Data

# Calculate the sample means
x_bar = df['X'].mean()
y_bar = df['Y'].mean()

Now computing across the 10 observations and then summing the numerator and denominator

# Compute the Sums
df['num'] = df['X'] * df['Y'] - y_bar * df['X']
df['den'] = pow(df['X'],2) - x_bar * df['X']
β = df['num'].sum() / df['den'].sum()
print(β)
64.37665782493369

Calculating \(\alpha\)

α = y_bar - β * x_bar
print(α)
-14.72148541114052

Now we can plot the OLS solution

df['Y_hat'] = α + β * df['X']
df['error'] = df['Y_hat'] - df['Y']

fig, ax = plt.subplots()
ax = df.plot(x='X',y='Y', kind='scatter', ax=ax)
ax = df.plot(x='X',y='Y_hat', kind='line', ax=ax, color='g')
plt.vlines(df['X'], df['Y_hat'], df['Y'], color='r');
_images/78aeb1186d1da5eb8101fb8100885fa2967952f55a9eae5cb8c6233709f3cf26.png

Fig. 45.8 OLS line of best fit#

Exercise 45.1

Now that you know the equations that solve the simple linear regression model using OLS you can now run your own regressions to build a model between \(y\) and \(x\).

Let’s consider two economic variables GDP per capita and Life Expectancy.

  1. What do you think their relationship would be?

  2. Gather some data from our world in data

  3. Use pandas to import the csv formatted data and plot a few different countries of interest

  4. Use (45.1) and (45.2) to compute optimal values for \(\alpha\) and \(\beta\)

  5. Plot the line of best fit found using OLS

  6. Interpret the coefficients and write a summary sentence of the relationship between GDP per capita and Life Expectancy

Solution to Exercise 45.1

Q2: Gather some data from our world in data

You can download a copy of the data here if you get stuck

Q3: Use pandas to import the csv formatted data and plot a few different countries of interest

data_url = "https://github.com/QuantEcon/lecture-python-intro/raw/main/lectures/_static/lecture_specific/simple_linear_regression/life-expectancy-vs-gdp-per-capita.csv"
df = pd.read_csv(data_url, nrows=10)
df
Entity Code Year Life expectancy at birth (historical) GDP per capita 417485-annotations Population (historical estimates) Continent
0 Abkhazia OWID_ABK 2015 NaN NaN NaN NaN Asia
1 Afghanistan AFG 1950 27.7 1156.0 NaN 7480464.0 NaN
2 Afghanistan AFG 1951 28.0 1170.0 NaN 7571542.0 NaN
3 Afghanistan AFG 1952 28.4 1189.0 NaN 7667534.0 NaN
4 Afghanistan AFG 1953 28.9 1240.0 NaN 7764549.0 NaN
5 Afghanistan AFG 1954 29.2 1245.0 NaN 7864289.0 NaN
6 Afghanistan AFG 1955 29.9 1246.0 NaN 7971933.0 NaN
7 Afghanistan AFG 1956 30.4 1278.0 NaN 8087730.0 NaN
8 Afghanistan AFG 1957 30.9 1253.0 NaN 8210207.0 NaN
9 Afghanistan AFG 1958 31.5 1298.0 NaN 8333827.0 NaN

You can see that the data downloaded from Our World in Data has provided a global set of countries with the GDP per capita and Life Expectancy Data.

It is often a good idea to at first import a few lines of data from a csv to understand its structure so that you can then choose the columns that you want to read into your DataFrame.

You can observe that there are a bunch of columns we won’t need to import such as Continent

So let’s built a list of the columns we want to import

cols = ['Code', 'Year', 'Life expectancy at birth (historical)', 'GDP per capita']
df = pd.read_csv(data_url, usecols=cols)
df
Code Year Life expectancy at birth (historical) GDP per capita
0 OWID_ABK 2015 NaN NaN
1 AFG 1950 27.7 1156.0
2 AFG 1951 28.0 1170.0
3 AFG 1952 28.4 1189.0
4 AFG 1953 28.9 1240.0
... ... ... ... ...
62151 ZWE 1946 NaN NaN
62152 ZWE 1947 NaN NaN
62153 ZWE 1948 NaN NaN
62154 ZWE 1949 NaN NaN
62155 ALA 2015 NaN NaN

62156 rows × 4 columns

Sometimes it can be useful to rename your columns to make it easier to work with in the DataFrame

df.columns = ["cntry", "year", "life_expectancy", "gdppc"]
df
cntry year life_expectancy gdppc
0 OWID_ABK 2015 NaN NaN
1 AFG 1950 27.7 1156.0
2 AFG 1951 28.0 1170.0
3 AFG 1952 28.4 1189.0
4 AFG 1953 28.9 1240.0
... ... ... ... ...
62151 ZWE 1946 NaN NaN
62152 ZWE 1947 NaN NaN
62153 ZWE 1948 NaN NaN
62154 ZWE 1949 NaN NaN
62155 ALA 2015 NaN NaN

62156 rows × 4 columns

We can see there are NaN values which represents missing data so let us go ahead and drop those

df.dropna(inplace=True)
df
cntry year life_expectancy gdppc
1 AFG 1950 27.7 1156.0000
2 AFG 1951 28.0 1170.0000
3 AFG 1952 28.4 1189.0000
4 AFG 1953 28.9 1240.0000
5 AFG 1954 29.2 1245.0000
... ... ... ... ...
61960 ZWE 2014 58.8 1594.0000
61961 ZWE 2015 59.6 1560.0000
61962 ZWE 2016 60.3 1534.0000
61963 ZWE 2017 60.7 1582.3662
61964 ZWE 2018 61.4 1611.4052

12445 rows × 4 columns

We have now dropped the number of rows in our DataFrame from 62156 to 12445 removing a lot of empty data relationships.

Now we have a dataset containing life expectancy and GDP per capita for a range of years.

It is always a good idea to spend a bit of time understanding what data you actually have.

For example, you may want to explore this data to see if there is consistent reporting for all countries across years

Let’s first look at the Life Expectancy Data

le_years = df[['cntry', 'year', 'life_expectancy']].set_index(['cntry', 'year']).unstack()['life_expectancy']
le_years
year 1543 1548 1553 1558 1563 1568 1573 1578 1583 1588 ... 2009 2010 2011 2012 2013 2014 2015 2016 2017 2018
cntry
AFG NaN NaN NaN NaN NaN NaN NaN NaN NaN NaN ... 60.4 60.9 61.4 61.9 62.4 62.5 62.7 63.1 63.0 63.1
AGO NaN NaN NaN NaN NaN NaN NaN NaN NaN NaN ... 55.8 56.7 57.6 58.6 59.3 60.0 60.7 61.1 61.7 62.1
ALB NaN NaN NaN NaN NaN NaN NaN NaN NaN NaN ... 77.8 77.9 78.1 78.1 78.1 78.4 78.6 78.9 79.0 79.2
ARE NaN NaN NaN NaN NaN NaN NaN NaN NaN NaN ... 78.0 78.3 78.5 78.7 78.9 79.0 79.2 79.3 79.5 79.6
ARG NaN NaN NaN NaN NaN NaN NaN NaN NaN NaN ... 75.9 75.7 76.1 76.5 76.5 76.8 76.8 76.3 76.8 77.0
... ... ... ... ... ... ... ... ... ... ... ... ... ... ... ... ... ... ... ... ... ...
VNM NaN NaN NaN NaN NaN NaN NaN NaN NaN NaN ... 73.5 73.5 73.7 73.7 73.8 73.9 73.9 73.9 74.0 74.0
YEM NaN NaN NaN NaN NaN NaN NaN NaN NaN NaN ... 67.2 67.3 67.4 67.3 67.5 67.4 65.9 66.1 66.0 64.6
ZAF NaN NaN NaN NaN NaN NaN NaN NaN NaN NaN ... 57.4 58.9 60.7 61.8 62.5 63.4 63.9 64.7 65.4 65.7
ZMB NaN NaN NaN NaN NaN NaN NaN NaN NaN NaN ... 55.3 56.8 57.8 58.9 59.9 60.7 61.2 61.8 62.1 62.3
ZWE NaN NaN NaN NaN NaN NaN NaN NaN NaN NaN ... 48.1 50.7 53.3 55.6 57.5 58.8 59.6 60.3 60.7 61.4

166 rows × 310 columns

As you can see there are a lot of countries where data is not available for the Year 1543!

Which country does report this data?

le_years[~le_years[1543].isna()]
year 1543 1548 1553 1558 1563 1568 1573 1578 1583 1588 ... 2009 2010 2011 2012 2013 2014 2015 2016 2017 2018
cntry
GBR 33.94 38.82 39.59 22.38 36.66 39.67 41.06 41.56 42.7 37.05 ... 80.2 80.4 80.8 80.9 80.9 81.2 80.9 81.1 81.2 81.1

1 rows × 310 columns

You can see that Great Britain (GBR) is the only one available

You can also take a closer look at the time series to find that it is also non-continuous, even for GBR.

le_years.loc['GBR'].plot()
<Axes: xlabel='year'>
_images/3715919371c1e2741fae278a6d671e81522c352a533f0741a13be00f9fe88803.png

In fact we can use pandas to quickly check how many countries are captured in each year

le_years.stack().unstack(level=0).count(axis=1).plot(xlabel="Year", ylabel="Number of countries");

So it is clear that if you are doing cross-sectional comparisons then more recent data will include a wider set of countries

Now let us consider the most recent year in the dataset 2018

df = df[df.year == 2018].reset_index(drop=True).copy()
df.plot(x='gdppc', y='life_expectancy', kind='scatter',  xlabel="GDP per capita", ylabel="Life expectancy (years)",);

This data shows a couple of interesting relationships.

  1. there are a number of countries with similar GDP per capita levels but a wide range in Life Expectancy

  2. there appears to be a positive relationship between GDP per capita and life expectancy. Countries with higher GDP per capita tend to have higher life expectancy outcomes

Even though OLS is solving linear equations – one option we have is to transform the variables, such as through a log transform, and then use OLS to estimate the transformed variables.

By specifying logx you can plot the GDP per Capita data on a log scale

df.plot(x='gdppc', y='life_expectancy', kind='scatter',  xlabel="GDP per capita", ylabel="Life expectancy (years)", logx=True);

As you can see from this transformation – a linear model fits the shape of the data more closely.

df['log_gdppc'] = df['gdppc'].apply(np.log10)
df
cntry year life_expectancy gdppc log_gdppc
0 AFG 2018 63.1 1934.5550 3.286581
1 ALB 2018 79.2 11104.1660 4.045486
2 DZA 2018 76.1 14228.0250 4.153145
3 AGO 2018 62.1 7771.4420 3.890502
4 ARG 2018 77.0 18556.3830 4.268493
... ... ... ... ... ...
161 VNM 2018 74.0 6814.1420 3.833411
162 OWID_WRL 2018 72.6 15212.4150 4.182198
163 YEM 2018 64.6 2284.8900 3.358865
164 ZMB 2018 62.3 3534.0337 3.548271
165 ZWE 2018 61.4 1611.4052 3.207205

166 rows × 5 columns

Q4: Use (45.1) and (45.2) to compute optimal values for \(\alpha\) and \(\beta\)

data = df[['log_gdppc', 'life_expectancy']].copy()  # Get Data from DataFrame

# Calculate the sample means
x_bar = data['log_gdppc'].mean()
y_bar = data['life_expectancy'].mean()
data
log_gdppc life_expectancy
0 3.286581 63.1
1 4.045486 79.2
2 4.153145 76.1
3 3.890502 62.1
4 4.268493 77.0
... ... ...
161 3.833411 74.0
162 4.182198 72.6
163 3.358865 64.6
164 3.548271 62.3
165 3.207205 61.4

166 rows × 2 columns

# Compute the Sums
data['num'] = data['log_gdppc'] * data['life_expectancy'] - y_bar * data['log_gdppc']
data['den'] = pow(data['log_gdppc'],2) - x_bar * data['log_gdppc']
β = data['num'].sum() / data['den'].sum()
print(β)
12.643730292819708
α = y_bar - β * x_bar
print(α)
21.70209670138904

Q5: Plot the line of best fit found using OLS

data['life_expectancy_hat'] = α + β * df['log_gdppc']
data['error'] = data['life_expectancy_hat'] - data['life_expectancy']

fig, ax = plt.subplots()
data.plot(x='log_gdppc',y='life_expectancy', kind='scatter', ax=ax)
data.plot(x='log_gdppc',y='life_expectancy_hat', kind='line', ax=ax, color='g')
plt.vlines(data['log_gdppc'], data['life_expectancy_hat'], data['life_expectancy'], color='r')
<matplotlib.collections.LineCollection at 0x7fe61cab6850>
_images/2bf810927ccafbb3ef52d30cb2781c715bd839c2ffcd2b834492f146ffe0f3f3.png

Exercise 45.2

Minimizing the sum of squares is not the only way to generate the line of best fit.

For example, we could also consider minimizing the sum of the absolute values, that would give less weight to outliers.

Solve for \(\alpha\) and \(\beta\) using the least absolute values